Notice
Recent Posts
Recent Comments
Link
| 일 | 월 | 화 | 수 | 목 | 금 | 토 |
|---|---|---|---|---|---|---|
| 1 | 2 | 3 | 4 | 5 | 6 | 7 |
| 8 | 9 | 10 | 11 | 12 | 13 | 14 |
| 15 | 16 | 17 | 18 | 19 | 20 | 21 |
| 22 | 23 | 24 | 25 | 26 | 27 | 28 |
| 29 | 30 | 31 |
Tags
- 클린 코드
- UICollectionView
- swiftUI
- swift documentation
- map
- SWIFT
- uitableview
- Human interface guide
- tableView
- Protocol
- rxswift
- 리팩토링
- MVVM
- Xcode
- Observable
- ios
- scrollview
- clean architecture
- Clean Code
- 애니메이션
- uiscrollview
- collectionview
- 스위프트
- ribs
- UITextView
- HIG
- Refactoring
- RxCocoa
- 리펙토링
- combine
Archives
- Today
- Total
김종권의 iOS 앱 개발 알아가기
[RxSwift] 8. Observable의 구조 (ObservableConvertibleType, ObservableType, Observable, Event) 본문
RxSwift/RxSwift 응용
[RxSwift] 8. Observable의 구조 (ObservableConvertibleType, ObservableType, Observable, Event)
jake-kim 2020. 9. 27. 21:04Observable
아이템을 소유하고 있고 일정 기간 계속해서 이벤트를 비동기적으로 방출(emit)

ObservableConvertibleType
가장 최상위에 위치한 프로토콜이며, 기본으로 asObservable이라는 메소드가 있으며 asSingle , asDriver , asSharedSequence 세가지 유형의 확장 메소드가 존재
//
// ObservableConvertibleType.swift
// RxSwift
//
// Created by Krunoslav Zaher on 9/17/15.
// Copyright © 2015 Krunoslav Zaher. All rights reserved.
//
public protocol ObservableConvertibleType {
associatedType E
func asObservable() -> Observable<E>
}
ObservableType
ObservableConvertibleType을 상속받고 있는 프로토콜
//
// ObservableType.swift
// RxSwift
//
// Created by Krunoslav Zaher on 8/8/15.
// Copyright © 2015 Krunoslav Zaher. All rights reserved.
//
public protocol ObservableType: ObservableConvertibleType {
public func subscribe<O>(_ observer: O) -> Disposable where O : ObservableType, Self.E == O.E
}
Observable
ObservableType을 구현하고 있기 때문에, asObservable()과 subscribe(_:)를 구현
//
// Observable.swift
// RxSwift
//
// Created by Krunoslav Zaher on 2/8/15.
// Copyright © 2015 Krunoslav Zaher. All rights reserved.
//
public class Observable<Element>: ObservableType {
public typealias E = Element
public func subscribe<O: ObserverType>(_ observer: O) -> Disposable where O.E == E {
rxAbstractMethod()
}
public func asObservable() -> Observable<E> {
return self
}
}
func rxAbstractMethod(file: StaticString = #file, line: UInt = #line) -> Swift.Never {
rxFatalError("Abstract method", file: file, line: line)
}
func rxFatalError(_ lastMessage: @autoclosure () -> String, file: StaticString = #file, line: UInt = #line) -> Swift.Never {
fatalError(lastMessage(), file: file, line: line)
}
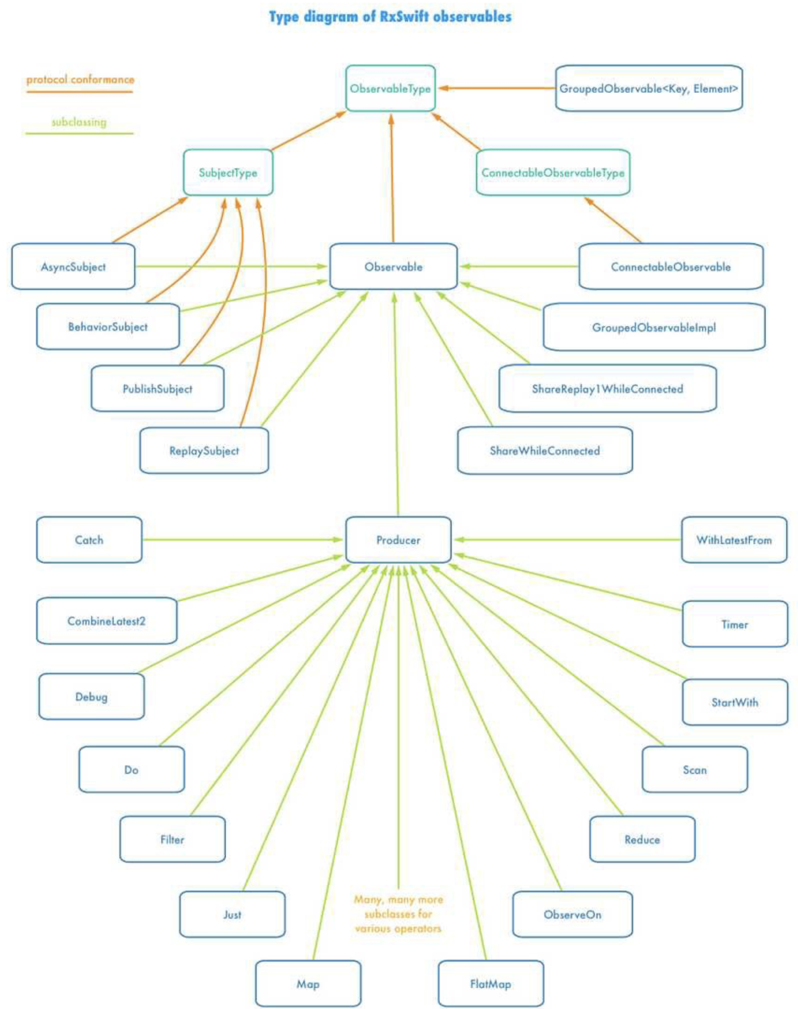
Producer
위에 있는 그림에서 보면 Producer가 가장 많은 곳에 영향을 미침
Observable을 상속받아서 subscribe를 구현하고 run()이라는 메소드가 선언되어 있음
//
// Producer.swift
// RxSwift
//
// Created by Krunoslav Zaher on 2/20/15.
// Copyright © 2015 Krunoslav Zaher. All rights reserved.
//
class Producer<Element> : Observable<Element> {
override init() {
super.init()
}
override func subscribe<O : ObserverType>(_ observer: O) -> Disposable where O.E == Element {
if !CurrentThreadScheduler.isScheduleRequired {
let disposer = SinkDisposer()
let sinkAndSubscription = run(observer, cancel: disposer)
disposer.setSinkAndSubscription(sink: sinkAndSubscription.sink, subscription: sinkAndSubscription.subscription)
return disposer
}
else {
return CurrentThreadScheduler.instance.schedule(()) { _ in
let disposer = SinkDisposer()
let sinkAndSubscription = self.run(observer, cancel: disposer)
disposer.setSinkAndSubscription(sink: sinkAndSubscription.sink, subscription: sinkAndSubscription.subscription)
return disposer
}
}
}
func run<O : ObserverType>(_ observer: O, cancel: Cancelable) -> (sink: Disposable, subscription: Disposable) where O.E == Element {
rxAbstractMethod()
}
}
subscrib구현예제 - just 클래스
subscribe를 보면, observer.on으로 next와 competed이벤트를 관찰 후 Disposable을 반환
//
// Just.swift
// RxSwift
//
// Created by Krunoslav Zaher on 8/30/15.
// Copyright © 2015 Krunoslav Zaher. All rights reserved.
//
extension ObservableType {
public static func just(_ element: E) -> Observable<E> {
return Just(element: element)
}
}
final fileprivate class Just<Element> : Producer<Element> {
private let _element: Element
init(element: Element) {
_element = element
}
override func subscribe<O : ObserverType>(_ observer: O) -> Disposable where O.E == Element {
observer.on(.next(_element))
observer.on(.completed)
return Disposables.create()
}
}
Event 상수
Observable은 세 가지 구성요소에 대해서 이벤트를 가지고 있음 -> Event라는 enum에 정의
- next는 Element인스턴스를 가짐
- error는 Swift.Error인스턴스를 가지고, 시퀀스를 종료시킴
- competed는 아무런 인스턴스를 가지지 않고, 시퀀스를 종료시킴
//
// Event.swift
// RxSwift
//
// Created by Krunoslav Zaher on 2/8/15.
// Copyright © 2015 Krunoslav Zaher. All rights reserved.
//
public enum Event<Element> {
case next(Element)
case error(Swift.Error)
case completed
}
이런 이벤트를 어떻게 확인? 내부적으로 extension으로 확장한 변수를 사용
extension Event {
public var isStopEvent: Bool { get }
public var element: Element? { get }
public var error: Error? { get }
public var isCompleted: Bool { get }
}
// 이벤트 내용 확인하기
let stringJust = Observable.just("1")
stringJust.subscribe { (event) in
print("element :", event.element)
print("isCompleted :", event.isCompleted)
}'RxSwift > RxSwift 응용' 카테고리의 다른 글
| [iOS - swift] RxSwift, dataSource 처리 방법 (단일 Section, tableView, collectionView) (0) | 2022.01.13 |
|---|---|
| [iOS - swift] Reactive Extension 사용 방법, .rx 네임 스페이스, RxSwift6에서 @dynamicMemberLookup을 이용한 rx 접근 (5) | 2022.01.11 |
| [RxSwift] 7. share (0) | 2020.09.27 |
| [RxSwift] 6. merge, combineLatest, withLatestFrom, zip, concat, (0) | 2020.09.27 |
| [RxSwift] 5. throttle, debounce (0) | 2020.09.27 |
Comments