Notice
Recent Posts
Recent Comments
Link
| 일 | 월 | 화 | 수 | 목 | 금 | 토 |
|---|---|---|---|---|---|---|
| 1 | 2 | 3 | 4 | 5 | 6 | 7 |
| 8 | 9 | 10 | 11 | 12 | 13 | 14 |
| 15 | 16 | 17 | 18 | 19 | 20 | 21 |
| 22 | 23 | 24 | 25 | 26 | 27 | 28 |
| 29 | 30 | 31 |
Tags
- map
- swiftUI
- MVVM
- Refactoring
- uiscrollview
- ios
- Observable
- Protocol
- 클린 코드
- tableView
- ribs
- RxCocoa
- SWIFT
- UITextView
- collectionview
- rxswift
- uitableview
- 스위프트
- UICollectionView
- HIG
- 리팩토링
- clean architecture
- swift documentation
- Human interface guide
- 리펙토링
- Xcode
- combine
- scrollview
- Clean Code
- 애니메이션
Archives
- Today
- Total
김종권의 iOS 앱 개발 알아가기
[iOS - swift] 뷰가 화면에 그려지는 원리, UpdateConstraints, layoutSubviews, draw 개념 (+ main run loop, run loop) 본문
iOS 기본 (swift)
[iOS - swift] 뷰가 화면에 그려지는 원리, UpdateConstraints, layoutSubviews, draw 개념 (+ main run loop, run loop)
jake-kim 2022. 6. 8. 01:03
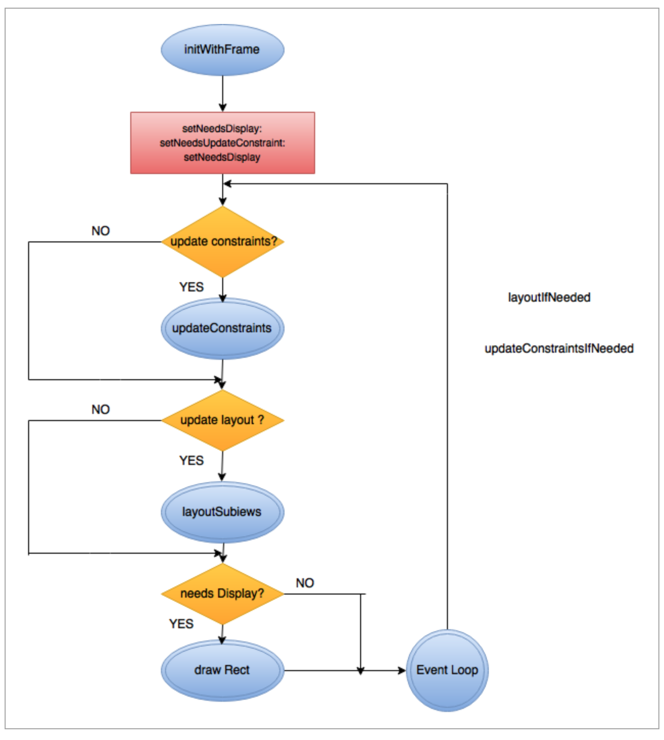
- UIView에는 updateConstraints(), layoutSubviews(), draw(_:) 메소드가 존재
- 3가지를 이해하려면 아래 뷰가 그려지는 원리를 이해하는게 필요
import UIKit
final class MyView: UIView {
override func updateConstraints() {
super.updateConstraints()
print("updateConstraints()")
}
override func layoutSubviews() {
super.layoutSubviews()
print("layoutSubviews()")
}
override func draw(_ rect: CGRect) {
super.draw(rect)
print("draw(rect:)")
}
}
뷰가 화면에 그려지는 원리
- 뷰는 Constraints 값을 이용하여 Layout(Size와 Position)을 결정
- Layout(Size와 Position)을 토대로 Drawing 정의
- 뷰는 모두 사각형으로 그려지므로, 메소드 시그니쳐도 draw(rect:)로 정의된 것

- 만약 아래와 같이 constraint가 변경되면 layout이 바뀌므로 layoutsubviews()가 호출
let constraints1 = [
self.myView.heightAnchor.constraint(equalToConstant: 300),
self.myView.widthAnchor.constraint(equalToConstant: 300),
self.myView.centerYAnchor.constraint(equalTo: self.view.centerYAnchor),
self.myView.centerXAnchor.constraint(equalTo: self.view.centerXAnchor),
]
NSLayoutConstraint.activate(constraints1)
DispatchQueue.main.asyncAfter(deadline: .now() + 1.5) {
NSLayoutConstraint.deactivate(constraints1)
let constraints2 = [
self.myView.heightAnchor.constraint(equalToConstant: 100),
self.myView.widthAnchor.constraint(equalToConstant: 100),
self.myView.centerYAnchor.constraint(equalTo: self.view.centerYAnchor),
self.myView.centerXAnchor.constraint(equalTo: self.view.centerXAnchor),
]
NSLayoutConstraint.activate(constraints2)
}
Main Run Loop, Update Cycle
- Main Run Loop - 디바이스가 회전되거나, 뷰의 위치가 변화되거나, 터치 이벤트를 받는 등 각종 이벤트를 처리하고, 그 이벤트에 알맞는 핸들러를 찾아 그 인스턴스들에게 처리 권한을 위임
- Update Cycle - 내부에서 메소드를(updateConstraints, layoutSubviews, draw) 실행하여 아래와 같은 뷰의 정보를 업데이트
- Constraint (auyo layout에서 사용하는 제약 조건)
- Layout (Size, Point)
- Display (Color, text, image)

실행되는 메소드 순서
- updateConstraints > layoutSubviews > draw
- 이 세가지 메소드는 값 비싼 비용이 들기 때문에 개발자가 호출하지 못하고 Main Run Loop의 Update Cycle에서 내부적으로 호출되는 형태
- 이 세 가지 메소드가 불린 후 Event Loop (= run loop)에서 위에서 알아본대로 Constraint, Layout, Display를 변경하고 추가로 터치 이벤트와 같은 것들도 같이 처리
- 단순히 메인 스레드에서 사용되는 run loop를 Main Run Loop라고 명칭

* 참고
'iOS 기본 (swift)' 카테고리의 다른 글
| [iOS - swift] Xcode의 Target, Project, Workspace 개념 (2) | 2022.06.16 |
|---|---|
| [iOS - swift] Comparable (+ Clamped 기능 구현) (0) | 2022.06.10 |
| [iOS - swift] 메모리 할당 위치 (struct, class, protocol, generic, closure) (0) | 2022.06.04 |
| [iOS - swift] Roundable Button, cornerRadius 커스텀 버튼 (0) | 2022.05.31 |
| [iOS - swift] layoutIfNeeded() 이해하고 사용하기 (layoutSubviews , Update Cycle, Main Run Loop) (0) | 2022.05.30 |
Comments