| 일 | 월 | 화 | 수 | 목 | 금 | 토 |
|---|---|---|---|---|---|---|
| 1 | 2 | 3 | 4 | 5 | 6 | 7 |
| 8 | 9 | 10 | 11 | 12 | 13 | 14 |
| 15 | 16 | 17 | 18 | 19 | 20 | 21 |
| 22 | 23 | 24 | 25 | 26 | 27 | 28 |
| 29 | 30 | 31 |
- rxswift
- tableView
- clean architecture
- swift documentation
- combine
- Xcode
- MVVM
- Human interface guide
- SWIFT
- 리팩토링
- 스위프트
- ios
- UITextView
- RxCocoa
- Observable
- scrollview
- collectionview
- ribs
- Protocol
- Refactoring
- swiftUI
- uitableview
- 리펙토링
- Clean Code
- 애니메이션
- HIG
- uiscrollview
- 클린 코드
- map
- UICollectionView
- Today
- Total
김종권의 iOS 앱 개발 알아가기
[Git] 8. Rebase, git flow 본문
cf) merge ... 당겨온다 생각
master -> f
master정보를 f로 가져오기
git checkout f
git merge master
1. Rebase란?
1) 개념
base commit을 rebase로 명령한 branch의 최신 커밋 point의 공통 commit point로 바꾸는 것

$ git checkout experiment
$ git rebase master

ex2)
- f, m 은 각각 브랜치
- base는 두 개 브랜치의 공통 커밋정보
- base를 현재 master가 가리키고 있는 것(최신커밋)으로 바꾸는 것을 rebase라고 함
f가 커밋했던 정보들을 임시 저장소에 저장(petch)한 후, 최종적으로 merge
git checkout f
git rebase master

※ merge는 병렬로 나아가지만,
rebase는 일렬로 나아감 (가시성)

2) conflict 발생시 해결
add: 변경 사항을 만들어서 인덱스에 등록해보기
<<<<<<< HEAD
commit: 인덱스의 상태를 기록하기
=======
pull: 원격 저장소의 내용을 가져오기
>>>>>>> issue3
파일 수정 후, commit이 아닌, rebase명령의 --continue옵션을 지정하여 실행해야 함
(merge에서는 confilict발생시 commit임을 주의)
$ git add myfile.txt
$ git rebase --continue
Applying: pull 설명을 추가
3) rebase 취소 명령
git rebase --abort
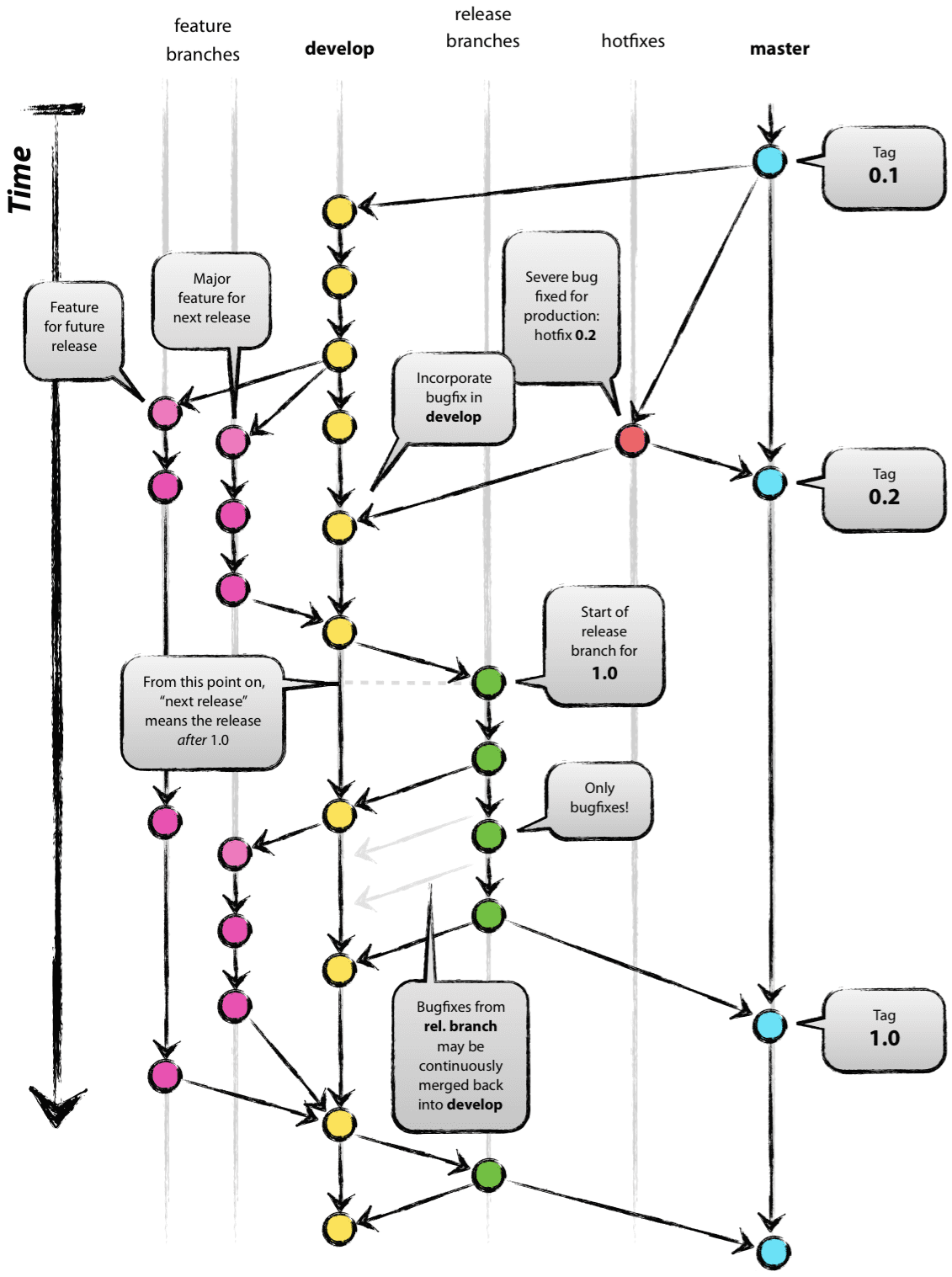
2. git flow
- git을 이용한 작업 흐름

1) "feature branches"(기능에 대한 브랜치 생성)
-> 작업이 끝나면 develop브랜치로 merge
// login작업의 feature생성
git checkout -b feature-login
// 작업이 끝난 후 merge
git checkout develop
git merge feature-login
// 사용한 브랜치 삭제
git branch -d feature-login
2) "release branches"
클라이언트에게 다운로드&서비스&반영 할 때 새로운 브랜치 생성
-> 버그 수정
한꺼번에 merge시 충돌이 발생하므로 틈틈히 develop브랜치에 merge
master 브랜치로도 merge
git checkout -b release-1.0
// master 브랜치에 merge
git checkout master
git merge release-1.0
git tag -a 1.0 -m "first release" master
* master를 끝에 써주는 이유 : master의 HEAD에 tag값 주기 위함
3) "master branches"
사용자에게 제공되었던 버전(Tag)들을 모아놓은 정보들
release branches에서 마침내 서버에 릴리즈할 경우 master에 merge
-> 동시에 Tag를 이용해서 버전 기록(서버에 업로드 하거나 사용자가 다운받을 수 있게끔 함)
4) "hotfixes"
사용자에게 버전을 제공했는데, 긴급한 버그 수정을 해야하는 경우
-> 수정 후 master 브랜치 or develop 브랜치에 바로 넘김
git checkout -b hotfix-login
// master에 merge
git checkout master
git merge hotfix-login
git tag -a 1.1 -m "hotfix login" master
// develop에 merge
git checkout develop
git merge hotfix-login
브랜치의 역할
- master: 제품으로 출시되는 브랜치(과거에 출시했던 것이 누적)
- release: 이번 출시 버전을 준비하는 브랜치 (QA를 이곳에서 하며, QA를 통과하면 Master브랜치로 merge)
- develop브랜치는 곧 master브랜치로부터 생긴 것
- tag: 커밋을 참조하기 쉽도록 알기 쉬운 이름을 붙인 것 (단순 주석 처리라고 생각)
3. repository 관점의 work flow

Upstream Remote Repository : 개발자들이 공유하는 저장소
Origin Remote Repository : Upstream Repository를 Fork한 원격 개인 저장소
Local Repository : 개인 컴퓨터 로컬 저장소
* 우아한형제들에서의 워크플로우 규약
- 하나의 Jira 티켓은 하나의 커밋
- 서로 공유하는 브랜치의 커밋 그래프는 함부로 변경하지 않음
- 자신의 Pull Request는 스스로 merge
* 참고 : nvie.com/posts/a-successful-git-branching-model/
woowabros.github.io/experience/2017/10/30/baemin-mobile-git-branch-strategy.html
'Git, CocoaPods, Xcode, Shell > Git' 카테고리의 다른 글
| [git] 롤백 revert, reset, cherry-pick (0) | 2021.02.09 |
|---|---|
| [Git] 9. rebase interactive - 이전 커밋내용 수정하기 (source tree 사용) (0) | 2020.08.31 |
| [git] 7. Tag (0) | 2020.06.10 |
| [git] 6. branch, reset, merge의 원리 (0) | 2020.06.10 |
| [git] 5. branch, stash (0) | 2020.06.10 |